【Nacos】 SDK
【Nacos】 SDK
Metadata
title: 【Nacos】 SDK
date: 2023-01-03 21:57
tags:
- 行动阶段/完成
- 主题场景/组件
- 笔记空间/KnowladgeSpace/ProgramSpace/ModuleSpace
- 细化主题/Module/Nacos/用户指南
categories:
- Nacos
keywords:
- Nacos
description: 【Nacos】 SDK
概述部分
Maven 坐标
<dependency>
<groupId>com.alibaba.nacos</groupId>
<artifactId>nacos-client</artifactId>
<version>${version}</version>
</dependency>
注意:由于 Nacos Java SDK 在 2.0 版本后引入了 gRPC,为了避免用户业务引入的 gRPC 版本不同导致冲突,使用了 shaded 技术将部分依赖直接封装进 nacos-client 中,导致 nacos-client 较大。 如果用户未自行引入 gRPC 或确认版本无冲突,希望使用纯净版的 nacos-client 以减小依赖,可以使用 classifier 来指定使用纯净版。
<properties>
<!-- 2.1.2版本以上支持纯净版客户端 -->
<nacos.version>2.1.2</nacos.version>
</properties>
<dependencies>
<dependency>
<groupId>com.alibaba.nacos</groupId>
<artifactId>nacos-client</artifactId>
<version>${nacos.version}</version>
<!-- 指定纯净版SDK -->
<classifier>pure</classifier>
</dependency>
<!-- 使用纯净版时必须要引入同版本nacos-api和nacos-common,否则可能出现运行时找不到类的问题 -->
<dependency>
<groupId>${project.groupId}</groupId>
<artifactId>nacos-common</artifactId>
<version>${nacos.version}</version>
</dependency>
<dependency>
<groupId>${project.groupId}</groupId>
<artifactId>nacos-api</artifactId>
<version>${nacos.version}</version>
</dependency>
</dependencies>
配置管理
获取配置
描述
用于服务启动的时候从 Nacos 获取配置。
public String getConfig(String dataId, String group, long timeoutMs) throws NacosException
请求参数
| 参数名 | 参数类型 | 描述 |
|---|---|---|
| dataId | string | 配置 ID,采用类似 package.class(如 com.taobao.tc.refund.log.level)的命名规则保证全局唯一性,class 部分建议是配置的业务含义。全部字符小写。只允许英文字符和 4 种特殊字符(”.“、”:“、”-“、”_“),不超过 256 字节。 |
| group | string | 配置分组,建议填写产品名: 模块名(Nacos:Test)保证唯一性,只允许英文字符和 4 种特殊字符(”.“、”:“、”-“、”_“),不超过 128 字节。 |
| timeout | long | 读取配置超时时间,单位 ms,推荐值 3000。 |
返回值
| 参数类型 | 描述 |
|---|---|
| string | 配置值 |
请求示例
try {
String serverAddr = "{serverAddr}";
String dataId = "{dataId}";
String group = "{group}";
Properties properties = new Properties();
properties.put("serverAddr", serverAddr);
ConfigService configService = NacosFactory.createConfigService(properties);
String content = configService.getConfig(dataId, group, 5000);
System.out.println(content);
} catch (NacosException e) {
// TODO Auto-generated catch block
e.printStackTrace();
}
异常说明
读取配置超时或网络异常,抛出 NacosException 异常。
监听配置
描述
如果希望 Nacos 推送配置变更,可以使用 Nacos 动态监听配置接口来实现。
public void addListener(String dataId, String group, Listener listener)
请求参数
| 参数名 | 参数类型 | 描述 |
|---|---|---|
| dataId | string | 配置 ID,采用类似 package.class(如 com.taobao.tc.refund.log.level)的命名规则保证全局唯一性,class 部分建议是配置的业务含义。 全部字符小写。只允许英文字符和 4 种特殊字符(”.“、”:“、”-“、”_“)。不超过 256 字节。 |
| group | string | 配置分组,建议填写产品名:模块名(如 Nacos:Test)保证唯一性。 只允许英文字符和 4 种特殊字符(”.“、”:“、”-“、”_“),不超过 128 字节。 |
| listener | Listener | 监听器,配置变更进入监听器的回调函数。 |
返回值
| 参数类型 | 描述 |
|---|---|
| string | 配置值,初始化或者配置变更的时候通过回调函数返回该值。 |
请求示例
String serverAddr = "{serverAddr}";
String dataId = "{dataId}";
String group = "{group}";
Properties properties = new Properties();
properties.put("serverAddr", serverAddr);
ConfigService configService = NacosFactory.createConfigService(properties);
String content = configService.getConfig(dataId, group, 5000);
System.out.println(content);
configService.addListener(dataId, group, new Listener() {
@Override
public void receiveConfigInfo(String configInfo) {
System.out.println("recieve1:" + configInfo);
}
@Override
public Executor getExecutor() {
return null;
}
});
// 测试让主线程不退出,因为订阅配置是守护线程,主线程退出守护线程就会退出。 正式代码中无需下面代码
while (true) {
try {
Thread.sleep(1000);
} catch (InterruptedException e) {
e.printStackTrace();
}
}
删除监听
描述
取消监听配置,取消监听后配置不会再推送。
public void removeListener(String dataId, String group, Listener listener)
请求参数
| 参数名 | 参数类型 | 描述 |
|---|---|---|
| dataId | string | 配置 ID,采用类似 package.class(如 com.taobao.tc.refund.log.level)的命名规则保证全局唯一性,class 部分建议是配置的业务含义。全部字符小写。只允许英文字符和 4 种特殊字符(”.“、”:“、”-“、”_“),不超过 256 字节。 |
| group | string | 配置分组 |
| listener | ConfigChangeListenerAdapter | 监听器,配置变更进入监听器的回调函数。 |
使用示例
String serverAddr = "{serverAddr}";
String dataId = "{dataId}";
String group = "{group}";
Properties properties = new Properties();
properties.put("serverAddr", serverAddr);
ConfigService configService = NacosFactory.createConfigService(properties);
configService.removeListener(dataId, group, yourListener);
发布配置
描述
用于通过程序自动发布 Nacos 配置,以便通过自动化手段降低运维成本。
注意:创建和修改配置时使用的同一个发布接口,当配置不存在时会创建配置,当配置已存在时会更新配置。
public boolean publishConfig(String dataId, String group, String content) throws NacosException;
@Since 1.4.1
public boolean publishConfig(String dataId, String group, String content, String type) throws NacosException;
请求参数
| 参数名 | 参数类型 | 描述 |
|---|---|---|
| dataId | string | 配置 ID,采用类似 package.class(如 com.taobao.tc.refund.log.level)的命名规则保证全局唯一性。建议根据配置的业务含义来定义 class 部分。全部字符均为小写。只允许英文字符和 4 种特殊字符(“.”、“:”、“-”、“_”),不超过 256 字节。 |
| group | string | 配置分组,建议填写产品名:模块名(如 Nacos:Test)来保证唯一性。只允许英文字符和 4 种特殊字符(“.”、“:”、“-”、“_”),不超过 128 字节。 |
| content | string | 配置内容,不超过 100K 字节。 |
| type | string | @Since 1.4.1. 配置类型,见 com.alibaba.nacos.api.config.ConfigType,默认为 TEXT |
返回参数
| 参数类型 | 描述 |
|---|---|
| boolean | 是否发布成功 |
请求示例
try {
// 初始化配置服务,控制台通过示例代码自动获取下面参数
String serverAddr = "{serverAddr}";
String dataId = "{dataId}";
String group = "{group}";
Properties properties = new Properties();
properties.put("serverAddr", serverAddr);
ConfigService configService = NacosFactory.createConfigService(properties);
boolean isPublishOk = configService.publishConfig(dataId, group, "content");
System.out.println(isPublishOk);
} catch (NacosException e) {
// TODO Auto-generated catch block
e.printStackTrace();
}
异常说明
读取配置超时或网络异常,抛出 NacosException 异常。
删除配置
描述
用于通过程序自动删除 Nacos 配置,以便通过自动化手段降低运维成本。
注意: 当配置已存在时会删除该配置,当配置不存在时会直接返回成功消息。
public boolean removeConfig(String dataId, String group) throws NacosException
请求参数
| 参数名 | 参数类型 | 描述 |
|---|---|---|
| dataId | string | 配置 ID |
| group | string | 配置分组 |
返回参数
| 参数类型 | 描述 |
|---|---|
| boolean | 是否删除成功 |
请求示例
try {
// 初始化配置服务,控制台通过示例代码自动获取下面参数
String serverAddr = "{serverAddr}";
String dataId = "{dataId}";
String group = "{group}";
Properties properties = new Properties();
properties.put("serverAddr", serverAddr);
ConfigService configService = NacosFactory.createConfigService(properties);
boolean isRemoveOk = configService.removeConfig(dataId, group);
System.out.println(isRemoveOk);
} catch (NacosException e) {
// TODO Auto-generated catch block
e.printStackTrace();
}
异常说明
读取配置超时或网络异常,抛出 NacosException 异常。
服务发现 SDK
注册实例
描述注册一个实例到服务。
void registerInstance(String serviceName, String ip, int port) throws NacosException;
void registerInstance(String serviceName, String ip, int port, String clusterName) throws NacosException;
void registerInstance(String serviceName, Instance instance) throws NacosException;
请求参数
| 名称 | 类型 | 描述 |
|---|---|---|
| serviceName | 字符串 | 服务名 |
| ip | 字符串 | 服务实例 IP |
| port | int | 服务实例 port |
| clusterName | 字符串 | 集群名 |
| instance | 参见代码注释 | 实例属性 |
返回参数
无
请求示例
NamingService naming = NamingFactory.createNamingService(System.getProperty("serveAddr"));
naming.registerInstance("nacos.test.3", "11.11.11.11", 8888, "TEST1");
Instance instance = new Instance();
instance.setIp("55.55.55.55");
instance.setPort(9999);
instance.setHealthy(false);
instance.setWeight(2.0);
Map<String, String> instanceMeta = new HashMap<>();
instanceMeta.put("site", "et2");
instance.setMetadata(instanceMeta);
Service service = new Service("nacos.test.4");
service.setApp("nacos-naming");
service.sethealthCheckMode("server");
service.setEnableHealthCheck(true);
service.setProtectThreshold(0.8F);
service.setGroup("CNCF");
Map<String, String> serviceMeta = new HashMap<>();
serviceMeta.put("symmetricCall", "true");
service.setMetadata(serviceMeta);
instance.setService(service);
Cluster cluster = new Cluster();
cluster.setName("TEST5");
AbstractHealthChecker.Http healthChecker = new AbstractHealthChecker.Http();
healthChecker.setExpectedResponseCode(400);
healthChecker.setCurlHost("USer-Agent|Nacos");
healthChecker.setCurlPath("/xxx.html");
cluster.setHealthChecker(healthChecker);
Map<String, String> clusterMeta = new HashMap<>();
clusterMeta.put("xxx", "yyyy");
cluster.setMetadata(clusterMeta);
instance.setCluster(cluster);
naming.registerInstance("nacos.test.4", instance);
注销实例
描述
删除服务下的一个实例。
void deregisterInstance(String serviceName, String ip, int port) throws NacosException;
void deregisterInstance(String serviceName, String ip, int port, String clusterName) throws NacosException;
请求参数
| 名称 | 类型 | 描述 |
|---|---|---|
| serviceName | 字符串 | 服务名 |
| ip | 字符串 | 服务实例 IP |
| port | int | 服务实例 port |
| clusterName | 字符串 | 集群名 |
返回参数
无
请求示例
NamingService naming = NamingFactory.createNamingService(System.getProperty("serveAddr"));
naming.deregisterInstance("nacos.test.3", "11.11.11.11", 8888, "DEFAULT");
获取全部实例
描述
获取服务下的所有实例。
List<Instance> getAllInstances(String serviceName) throws NacosException;
List<Instance> getAllInstances(String serviceName, List<String> clusters) throws NacosException;
请求参数
| 名称 | 类型 | 描述 |
|---|---|---|
| serviceName | 字符串 | 服务名 |
| clusters | List | 集群列表 |
返回参数
List 实例列表。
请求示例
NamingService naming = NamingFactory.createNamingService(System.getProperty("serveAddr"));
System.out.println(naming.getAllInstances("nacos.test.3"));
获取健康或不健康实例列表
描述
根据条件获取过滤后的实例列表。
List<Instance> selectInstances(String serviceName, boolean healthy) throws NacosException;
List<Instance> selectInstances(String serviceName, List<String> clusters, boolean healthy) throws NacosException;
请求参数
| 名称 | 类型 | 描述 |
|---|---|---|
| serviceName | 字符串 | 服务名 |
| clusters | List | 集群列表 |
| healthy | boolean | 是否健康 |
返回参数
List 实例列表。
请求示例
NamingService naming = NamingFactory.createNamingService(System.getProperty("serveAddr"));
System.out.println(naming.selectInstances("nacos.test.3", true));
获取一个健康实例
描述
根据负载均衡算法随机获取一个健康实例。
Instance selectOneHealthyInstance(String serviceName) throws NacosException;
Instance selectOneHealthyInstance(String serviceName, List<String> clusters) throws NacosException;
请求参数
| 名称 | 类型 | 描述 |
|---|---|---|
| serviceName | 字符串 | 服务名 |
| clusters | List | 集群列表 |
返回参数
Instance 实例。
请求示例
NamingService naming = NamingFactory.createNamingService(System.getProperty("serveAddr"));
System.out.println(naming.selectOneHealthyInstance("nacos.test.3"));
监听服务
描述
监听服务下的实例列表变化。
void subscribe(String serviceName, EventListener listener) throws NacosException;
void subscribe(String serviceName, List<String> clusters, EventListener listener) throws NacosException;
请求参数
| 名称 | 类型 | 描述 |
|---|---|---|
| serviceName | 字符串 | 服务名 |
| clusters | List | 集群列表 |
| listener | EventListener | 回调 listener |
返回参数
无
请求示例
NamingService naming = NamingFactory.createNamingService(System.getProperty("serveAddr"));
naming.subscribe("nacos.test.3", event -> {
if (event instanceof NamingEvent) {
System.out.println(((NamingEvent) event).getServceName());
System.out.println(((NamingEvent) event).getInstances());
}
});
取消监听服务
描述
取消监听服务下的实例列表变化。
void unsubscribe(String serviceName, EventListener listener) throws NacosException;
void unsubscribe(String serviceName, List<String> clusters, EventListener listener) throws NacosException;
请求参数
| 名称 | 类型 | 描述 |
|---|---|---|
| serviceName | 字符串 | 服务名 |
| clusters | List | 集群列表 |
| listener | EventListener | 回调 listener |
返回参数
无
请求示例
NamingService naming = NamingFactory.createNamingService(System.getProperty("serveAddr"));
naming.unsubscribe("nacos.test.3", event -> {});
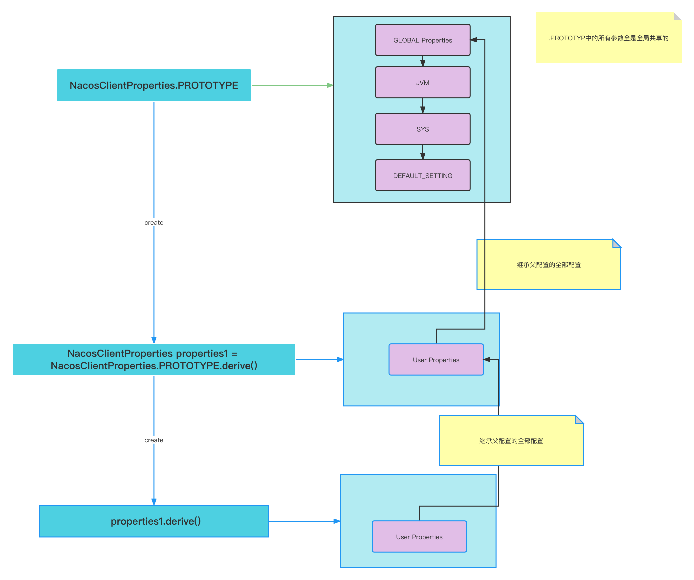
NacosClientProperties (Beta)
介绍
该类作为 client-sdk 参数配置总入口, 用于替代以前 properties 的方式. 该类共有 4 个取值范围, 分别是: 用户自定义、jvm 命令行参数、系统环境变量和默认配置.
该类可以指定取值范围优先级以改变查找顺序, 默认查找顺序: 用户自定义 ->jvm 命令行参数 -> 系统环境变量 -> 默认配置, 该类取值时会依次查找, 直到获取值为止.
目前还处于 beta 测试阶段, Naming 和 Config 入口处的 Properties 并未进行替换更改, 内部已经替换成 NacosClientProperties.
如何使用
// 设置一个全局共享的 key
NacosClientProperties.PROTOTYPE.setProperty("global-key1", "global-value1");
// 从全局共享配置中创建一个私有的配置
NacosClientProperties properties1 = NacosClientProperties.derive();
properties1.setProperty("private-key","value1");
String v1 = properties1.getProperty("private-key"); // v1 == value1
// 自身未能查找到 global-key1 向上查找
String v2 = properties1.getProperty("global-key1"); // v2 == global-value1
设计

NacosClientProperties 默认实现是 SearchableProperties, SearchableProperties 只能由 NacosClientProperties 接口中的 PROTOTYPE 进行派生. 派生可以理解为配置的一种继承.
配置继承

// 默认查找顺序: 用户自定义->jvm命令行参数->系统环境变量->默认配置
System.setProperty("jvm-key1", "jvm");
NacosClientProperties.PROTOTYPE.setProperty("global-key1", "value1");
// 派生出新配置
NacosClientProperties properties1 = NacosClientProperties.derive();
properties1.setProperty("properties1", "value2");
// 查找顺序为 自身 -> 父 properties -> jvm -> system env -> default-setting
String v1 = properties1.getProperty("global-key1"); // v1 == value1
String v2 = properties1.getProperty("jvm-key1"); // v2 == jvm
NacosClientProperties properties2 = properties1.derive();
properties2.getProperty("properties1");
// 查找顺序为 自身 -> 父 properties -> 父 properties -> jvm -> system env -> default-setting
String v3 = properties2.getProperty("properties1"); // v3 == value2
查找优先级
取值范围总共分为 4 个:
- PROPERTIES (用户自定义)
- JVM (jvm 命令行参数)
- ENV (系统环境变量)
- DEFAULT_SETTING (默认配置)
默认查找顺序为: PROPERTIES->JVM->ENV->DEFAULT_SETTING
修改取值范围优先级可通过java -Dnacos.env.first=PROPERTIES|JVM|ENV|DEFAULT_SETTING 或者设置环境变量 NACOS_ENV_FIRST=PROPERTIES|JVM|ENV|DEFAULT_SETTING的方式指定. 指定之后, 会优先查找指定的取值范围

对于 client 中的 logging 支持
目前 client 中的 log42 和 logback 均完成 NacosClientProperties 的适配, 可以通过以上 4 个取值范围来控制 log xml 配置文件中的参数值

